DEI总线映射 IC 简化了照明总线接口

发布时间:2021-07-07 16:59:24     浏览:3428

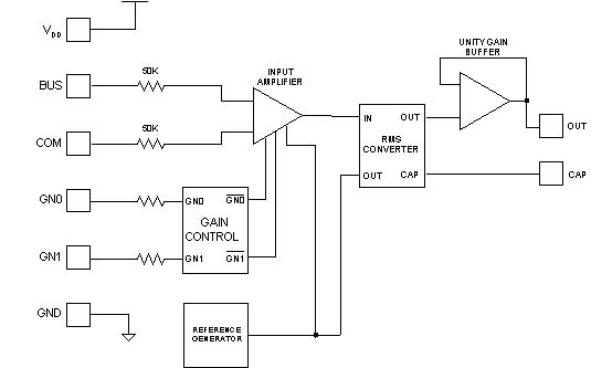
DEI 1030的设计目的是改善单位之间的照明总线监测。总线电压转换成为0-5vdc数据信号电平输出,可用作操纵白炽灯的仿真模拟驱动器或输入微处理器实现脉冲宽度调制。或提供操纵输入到DEI1090LED驱动器,用LED仿真模拟白炽灯。每个总线电压也无需不一样的总线接口专用设备。消除了不一样总线接口专用设备对每个总线电压的规定要求

DEI总线电压由两个开路/接地离散输入挑选,容许自动装置适应环境系统总线电流电压。照明母线投射电源电路、公共端子和增益挑选输入对DO-160C/DA3类(波形345

总线映射 IC.jpg

特性

缩减零部件数量

真实性RMS转换

小规格尺寸(8L-SOIC-NB

线束可编程控制器

缩减多总线接口

过温保护稳定性

do160C/DA3防雷

适用于5VAC5VDC14VDC28VDC总线

深圳市利来国国际网站创展科技有限公司,优势提供DEI高端芯片订购渠道,部分准备有现货库存。

详情了解DEI请点击:http?/public/brand/53.html

或联系我们的销售工程师:0755-83050846   QQ: 3312069749

 

部分

温度范围

产品包装类型

DEI1030-G

-55 85

8 SOIC NB G


推荐资讯

  • OCXO恒温晶体振荡器的介绍Bliley
    OCXO恒温晶体振荡器的介绍Bliley 2025-07-31 08:36:51

    OCXO振荡器是一种将石英晶体置于恒温环境中以提供超高频率稳定性(1×10??至1×10??)的精密器件,其核心采用温度不敏感的SC切晶体,通过恒温控制实现优于TCXO/XO的短期稳定性能,主要应用于卫星通信、GPS导航等对时序精度要求严苛的领域。

  • Kappa? 438层压板Rogers
    Kappa? 438层压板Rogers 2022-11-09 17:03:33

    Rogers的Kappa?438层压板通过独特配方,需具有FR-4相符的介电常数(DK),使设计替代非常容易。Kappa?438层压板还具备低损耗,极强的DK公差操纵,严苛的厚度操纵,能够满足无线网络市场的需求,一般需要使用高端的FR-4材质。

在线留言

在线留言